一、印发背景
根据《自治区党委办公厅自治区人民政府办公厅印发<关于推进基本养老服务体系建设的实施方案>的通知》(内党办发〔2022〕28号)、《内蒙古自治区积极发展老年助餐服务行动实施方案》(内民政发〔2024〕11号)要求,将老年助餐服务纳入巴彦淖尔市基本养老服务清单。
二、制定《巴彦淖尔市2024年基本养老服务清单》的意义
制定基本养老服务清单是健全基本养老服务体系、完善基本养老服务制度的重要举措。通过出台基本养老服务清单,明确基本养老服务“服务谁”“怎么服务”“由谁提供服务”的问题,使广大人民群众对政府提供的基本养老服务项目一目了然,进一步为老年人享受养老服务提供便利,有效满足广大老年人多样化、多层次养老服务需求。
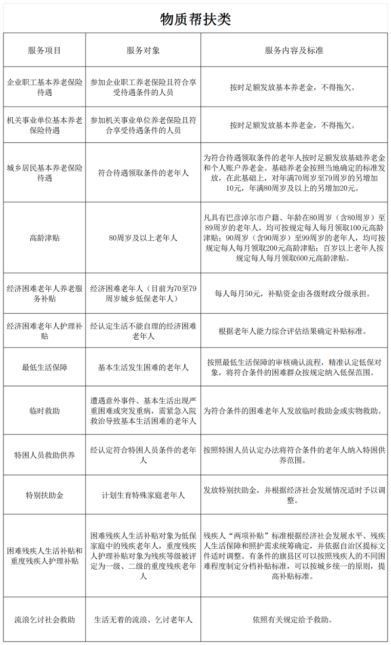
三、主要内容




附件:




